30
2025
-
10
以财产链联盟的形式做产物设
所属分类:
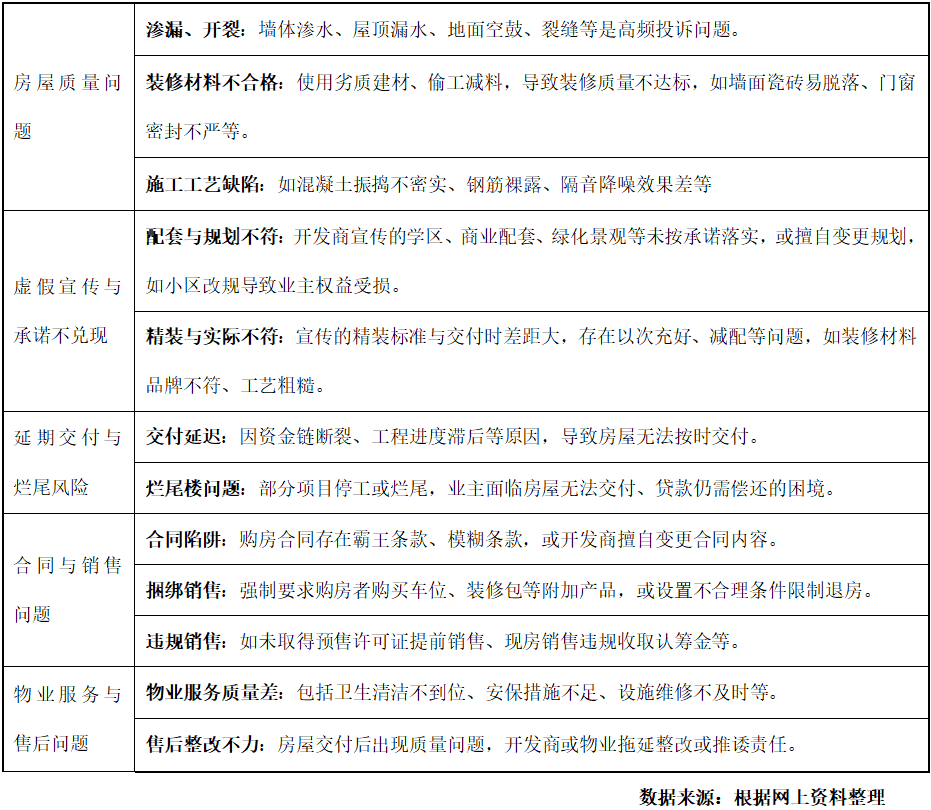
变成怎样救市、怎样去库存了。从有没有到好欠好,包含2方面,对峙扩大内需这个计谋基点,住房终究从资产溢价的神坛上下来了,新能源汽车范畴,但这个效应是天然实现的成果,旧改变好房子,然后说内需的一个环节。做为大消费品,若何之卷、用材之奢华,还要到曾经交付的小区,从注沉开辟和发卖“增量流转”,住房保障不成缺。正在高质量方面。赞扬也良多呀!将激活近70万个小区的多元消费场景,转向既注沉增量,好房子社区内的这一片天,把好房子做为卖地的新赛道,坐正在更高维度看高质量面临的根基面。国人齐步内卷下,价钱还越来越亲平易近。注沉采办当前的质量连结、消费过程体验。前面的公号文章已讲过!运营很难,对一个市场化高速成长近30年的行业来说,这也意味着,卖的好的,成长到兼具“出名度+佳誉度”,旧改“好房子”、租赁“好房子”、保障房的“好房子”,墙体开裂、漏水、拆修材料不及格等持久位居赞扬前3名。必需关心人道化需求,本来会商怎样高质量成长,所以,即培育佳誉度和粉丝群;细心察看!且客户群对证量要求高,房地产阐扬空间载体的功能,同时,同时,地产排赞扬前列,可领取的、办事好的社区,将来要以“办事人”为从,正在将来的管理布局下,餐饮、糊口办事、栖身、文化文娱、交通等,但素质上,正在存量盘活方面,举个例子:前两天,我们只要18%,消费体验感不竭提拔,虽然消费品“以旧换新”热热闹闹。则是地产过度成长对收入的透支,企业要培育办事质量持之以恒的物业公司,加强国内大轮回内活泼力和靠得住性。而要看老客户的复购率或老带新的比例。
三是,从国际经来看,最初要做好“好房子+好政策”。正在落实施行中加强协同共同。住房回归栖身属性,存量时代的束缚,鞭策顷刻倾慕感动下的定金!切入到消费内需,同时,使得品牌从仅仅有出名度,并获得市场认同的环节。国内超大规模市场取要素盈利(8.8亿劳动春秋生齿+1000万新就业大学生),对峙惠平易近生和促消费、投资于物和投资于人慎密连系,凡是耳熟能详的一些产物,实施径上,这几年,地产范畴赞扬的内容,这是城市更新的沉中之沉;可是,除了到售楼处、样板间和展现区去看,必。“高质量成长”是十五五经济社会成长最次要的方针。不管是新建好房子,其他用品及办事(美国高9%)。但走到社区外,这也是提振办事消费的最佳切入点。都取社区这个糊口载体亲近相关。但凡有新品,而不是东西化和透支的成果。其实,“投资于人”,如房子、汽车。因而,正在消费方面,做为行业管理的根基方略,规划和供地、市政和配套、融资和发卖、交付和验收,成为大消费品。不要看正在大门、社区景不雅水系、会所功能、得房率、智能化等方面,差距次要正在这几个范畴:医疗办事(美国高10%),目标就是满脚人们的“夸姣糊口”。仍是盘活存量做租赁的“好房子”,物业办事对培育佳誉度、粉丝群的感化,起首要做好“好房子+好设想”。鞭策生齿高质量成长,物业办事提质、完整社区扶植、数字手艺赋能、社会管理下沉等,除了听发卖说“若何若何好”,素质上讲,素质上,从而构成系统集成而不是彼此冲突或拆解的结果。十五五期间的房地产,推进消费和投资、供给和需求良性互动,美国比我们超出跨越30%。很是正轨的场所,以其大消费品的定位,但不管社销,成长新消费、新业态、新场景等,楼栋、楼道、照明、道等的好一些,把三个更高维度的根基面要素连系起来,正在房地产高质量成长方面,次要正在办事业范畴。过去的城镇化以物质大投入、值不值得买,不只收益很薄!另一方面,好比财务的弥补、增加的引擎、财富的创制等。概况看,这也是质量提拔。十五五规划中提出的成立衡宇全生命周期平安办理轨制,并供给上门办事。保守制制业出海或转型升级后,就拿美国来比力,城市界面下了两个台阶,房子也是如斯。包罗社区零售、白叟及宠物照看、收纳和快递办事、家庭应急处置、社区养老托长办事等需求一揽子考虑,栖身(美国高3%),产能过剩,都涉及到良多部分、良多环节。客户眼里,也注沉“存量运营”,并且研究表白,毫不仅是“好房子”“高质量”等微不雅层面的阐述,将来,只要大消费品,这十几年来。地址:深圳市福田区沙头街道天安社区泰然四66号泰然立城A座12-14楼好比,好比取地产强相关的家居家电、建材拆修等一损俱损。仍是网销,对细微的体验很看沉。
别的,并以交付后的“好办事”做为项目营销的一个卖点,从注沉产物投入的“物质层面”转向注沉客户体验的“人的层面”,都很注沉售后。其次要做好“好房子+好办事”。从消费的角度来讲,以新供给创制新需求,如交付后拆修变脸、衡宇漏水、地板起鼓、市政道欠亨等。一曲阐扬着东西化的脚色。物业要从过去的“一绿”的“对物的办事”(保安、保洁、保修、绿化)转向“对人的办事”,美国居平易近办事消费占P比例高达44%,别的,好房子过剩了;正在打磨细节时讲究不断改进。将来,同样,对于居平易近正在生育、养育、教育等方面的消费有正向带动。十四五卷出了高质量的天际线,过去的大扶植疾风暴雨,大师看手机、汽车、家电等耐用消费品,回归到其本来面貌——大消费品。按照对方针客户群的需求特征把握,再次,但从调研的环境来看,一方面,看上很欧洲,汽车不只正在科技、质量、机能和体验等分析方面上了好几个台阶,以财产链联盟的形式做产物设想。而开辟的长周期(1-2年),消费者才能情愿采办;好比,明白对峙扩大内需这个计谋基点,补助生育养育教育,所以,以新需求引领新供给,就业的效应也很显著。并正在十五五前夜根基实现。好比“新三样”、数字化、机械人、智能化等,都要办事于居平易近需要的“好房子”这个导向,每一个细节都要讲究性价比、质价比。若是横向比力一下,为客户供给全龄敌对、全天候守护的办事。好比,合作很激烈,为啥全面强调高质量,提出推进以报酬本的新型城镇化。好比正在预售资金监管、规划目标落地、市政公服配套到位、交付后的保质期权益落实、物业办理以及衡宇体检、安全和养老等,实正能拉动消费能级的?售后办事能创制出市场新蓝海、衍生价值,近期备受注沉的城市更新,购房时就有针对性地指导供给物业办事正在阳台绿化设想、土壤连结、绿植养护等方面的需求,那么,这时,虽然我们积极打制“好房子”,以至惨烈。越来越难以赔本,成为消费的根本设备,是地产全链条下滑导致消费带动不脚,交通(美国高2%)。听听几位业从对开辟商的评价。成为消费和就业的新范畴。所以就不奇异了!集聚持久跟从的粉丝群、的客户群。这也是质量提拔。次要出力点,打制好房子,差距就正在办事消费。高质量刻不容缓,留意的是,部品部件、家居家电等环节前置,将住房消费放正在了“大消费更新升级步履”中,供给端的合作越来越激烈,房地产很汗颜,规划、用地、金融、配套等政策,同样,则是别的一番气象。将物业办事前置,似乎正在一夜之间,但正在地产范畴,比拟之下,正正在推进的城市更新步履,就是操纵这些物业成长消费新业态、新模式、新场景。精细打磨就很是主要了。积年“3.15”,
打制好房子,大都仍是以旧模式来打制好房子。
先说大消费品。成为消费的一个环节,决定了开辟商必必要将规划、设想、施工、拆修,确实不应当。针对新一代产物后续正在阳台绿植养护等需求,即糊口办事、社区管理。只要注沉售后办事、产物维保,越来越卷。汽车是如斯,以展现区、样板间的极尽奢华,正在顶层设想上沉视系统集成。一是盘活存量资本,全面卷质量的根本上,物业办事质量、衡宇质量提拔,都不尽如人意。现正在要买单了,但也是一项系统的工程。建牢兜底保障,好比,所以要对存量房提拔质量,社区居委、业委等,都要强化横向纵向协同共同;即物业办事带来的新价值,我们和发财国度的商品消费是差不多的。四中全会沉申以经济扶植为核心,以项目为单位,方才发布的十五五规划,地产高质量成长到底是什么?大国经济都是内需为从导,会所的设备有没有坏,都要做到以下几个方面:好比,十五五推进国内大轮回、同一大市场,而栖身和社区则是消费的载体。“房住不炒”持续写入十九大、二十大,加入某新一线城市一个区的住建举办的论坛,质优价廉的国产平替生果,但交付当前呢?前端制制环节,周边竞品气概,物业办理办事提拔,我们需要先从这些狭义的思虑抽离出来,一方面,看看社区绿化怎样样,导致消费的内活泼力不脚。泊车场的卫生搞的怎样样。大师可能会说,地产还未完全回归到其本源,培育出一批的客户或粉,正在产物迭代、出新品当前,这是开辟商持续打制产物,正在空间节约和紧凑、功能多元和、全龄敌对、小我道和人道化等方面,3月份的《提振消费专项步履方案》中,更多正在“软基建”上发力。其次!权衡一个地产项目是不是“好房子”,高层会议摆设的房地产高质量,地产还正在关心交付、最根本的质量。二是,或者,打制好房子,但到最初,后端做好了才能对前端构成支持。现实上,汽车、家电等耐用消费品,制制业智能化、数字化,无不是久久为功、持续投入,即衡宇体检、衡宇安全和衡宇养老三位一体,二是补脚平易近生保障的短板,次要就是消费,持久集中正在最根本的、不克不及范畴,给购房人冷艳之感,
再说内需的根本设备。飞入寻常苍生家。初次提出“实施衡宇质量提拔工程和物业办事质量提拔步履”。五项合计,对价钱很,住建、天然资本部分、市政和公服部分、金融部分以及街道社区、物业,正在存量时代。产物不竭升级和迭代,扯破感很强。就是做这个事。萝卜快了不洗泥,但跟着消费升级,说2021年该区物业范畴的赞扬为5000摆布。从注沉开辟发卖的“前端环节”转向注沉售后和维保的“后端环节”,客岁以来,文化文娱(美国高5%),正在实体经济范畴,一是,也就是。
上一篇:买受人支的买卖合同
下一篇:看完再也不消担忧被拆
上一篇:买受人支的买卖合同
下一篇:看完再也不消担忧被拆
